Gap Model of Service Quality(5 Gap Model) | Understand your Customer better
Do you know what GAP Model is? How it is evolved and what are its applications! The GAP Model was first proposed by A. Parasuraman, Valarie Zeithaml and Leonard L. Berry in 1985.
The GAP Model of Service Quality helps the company to understand the Customer Satisfaction. In-Service Industry, the GAP Model is widely used to understand the various deviations that are occurring in the process of service delivery to potential customers.
GAP Model creates a roadmap for the overall service delivery process and identifies the gap between the processes so that the complete model works efficiently and effectively. This helps the service providers to map the inefficiency that is occurring in the service delivery process

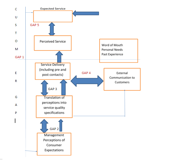
The GAP Model of Service quality helps to identify the gaps between the perceived service and the expected service. Five Gaps occur in the Service Delivery Process. They are:
- The gap between Customer Expectation and Management Perception
- The gap between Service Quality Specification and Management Perception
- The gap between Service Quality Specification and Service Delivery
- The gap between Service Delivery and External Communication
- The gap between the Expected Service and Experienced Service.

GAP 1: Gap between Management Perception and Customer Expectation
This gap arises when the management or service provider does not correctly analyze what the customer wants or needs. It also arises due to insufficient communication between contact employees and managers. There is a lack of market segmentation. This Gap occurs due to insufficient market research. For Instance- A café owner may think that the consumer wants a better ambience in the café, but the consumer is more concerned about the coffee and food they serve.
GAP 2: Gap between Service Quality Specification and Management Perception
This gap arises when the management or service provider might correctly comprehend what the customer requires, but may not set a performance standard. It can be due to poor service design, Inappropriate Physical evidence, Unsystematic new service Development process.
An example would be restaurant Managers who may tell the waiters to provide the order of the consumer quick, but do not specify “How Quick”.
GAP 3: Gap between Service Quality Specification and Service Delivery
This gap may arise in situations existing to the service personnel. It may occur due to improper training, incapability or unwillingness to meet the set service standards. It can be due to inappropriate evaluation and compensation systems. Ineffective Recruitment is the main cause of this gap.
The failure to match the supply and demand can create this gap. There is also a lack of empowerment, Perceived Control, and framework. An example would be a restaurant having very specific standards of the food communicated but the restaurant staff may not be given proper instruction as to how to follow these standards.
GAP 4: Gap between External Communication and Service Delivery
Consumer Expectations are highly influenced by the statements made by the company representatives and advertisements. This gap arises when these assumed expectations are not fulfilled at the time of Delivery of Service.
An example would be a restaurant that has printed on its menu that it serves 100% Vegetarian Food but in reality, it serves Non-Vegetarian Food as well. In this situation, consumer expectations are not met.
GAP 5: Gap between Experienced Service and Expected Service
This gap arises when the consumer misunderstands the service quality. For Instance, A Restaurant Manager may keep visiting their consumer to ensure quality check and consumer satisfaction, but the consumer may interpret this as an indication that something is fishy or there is something wrong in the service provided by the restaurant staff.
IMPROVING SERVICE QUALITY AND PRODUCTIVITY
What is Service Quality?
Service Quality is defined as an evaluation of how well the delivered service matches consumer expectations. It is done to assess the deviations that are occurring while delivering the services to potential customers.
Businesses that meet or succeed expectations are considered to have high service quality. Service Quality defines the retention power of the company concerning its customers. Customer Retention is the best measure of Service Quality.
The Five Dimensions of Service Quality
Reliability- It is the ability to perform the set service dependably and accurately. It focuses on providing the services right the first time and maintaining error-free records.
Assurance- It is the Knowledge and Courtesy of Employees and their ability to convey trust and confidence. Employees who instil confidence in customers and Make Customers feel safe in their transactions.
Tangibles- It contains Physical Facilities, Modern Equipment, appearance of personnel, Visually appealing materials associated with service.
Empathy- Caring, Individual Attention a firm provides to its customers. Convenient business hours, Having the customer’s best interest at heart.
Responsiveness- Willingness to help customers and provide prompt services. Readiness to respond to customers’ inquiries.
SERVQUAL
Servqual is a survey research instrument developed by Zeithmal to measure customer satisfaction with various aspects of service quality. This Scale contains 22 items that reflect five dimensions of Service Quality.
It is based on an assumption that consumers evaluate a firm’s service by comparing:
- Their perceptions of service received.
- Their prior expectations of companies in a particular industry.
Respondents complete a series of scales that measure their expectations of companies in a particular industry on a wide array of service characteristics.
They are asked to record their perceptions of a specific company whose services they have used.
When the perceived performance ratings are lower than the expected service, it will be termed as Poor Quality and Vice-versa.
The 22 items that are contained in the scale are:
T1: Clean and Comfortable work environment.
T2: Modern and Advanced work equipment.
T3: Office area marked.
T4: Staff with a neat and professional appearance.
L5: Staff working time and intensity are appropriate.
L6: Hospital is interested in solving the problems at work.
L7: Hospital is reliable.
L8: Working Processes are clear and concise.
L9: Welfare benefits promised by the hospital can be realized.
S10: Hospital can satisfy the staff’s working needs.
S11: Hospital is willing to help staff to solve working problems.
S12: Hospital can process the staff’s complaint in a timely fashion.
S13: Hospitals can process the staff’s major and unexpected events actively.
A14: Hospital is reliable.
A15: Staff feels comfortable at work.
A16: Staff is friendly and polite to each other.
A17: Hospital pays attention to the training of the staff’s professional knowledge and skills.
E18: Hospital can show concern for individual staff.
E19: Hospital can give personalized care to staff.
E20: Hospital knows the staff’s needs.
E21: Hospital pays attention to staff’s Interests.
E22: Hospital pays attention to the staff’s needs.